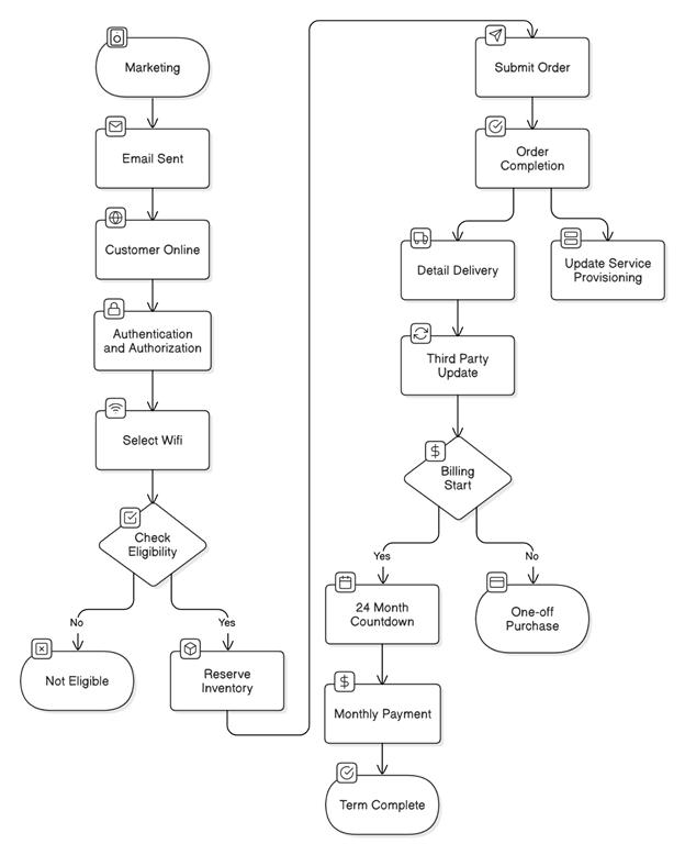
Product Order to Resource delivery
(this is abstracted from actual work to keep from company IP issues).
As a service provider you have customers, customers have products composed of services and as needed resources.
Process flow explained:
1) The customer is selected in Marketing as having the correct pre-requisite products for purchasing Wi-Fi in the home.
2) Customer gets an email with a link, explaining the offer.
3) Customer goes online via link to service provider online site.
4) Authentication and Authorization.
5) Selects Wi-Fi Mesh.
6) Existing inventory/billing status checked for pre-requisite requirements.
a. If not eligible give an explanation
b. If eligible continue
7) Reserve inventory from 3rd Party provider with delivery details.
8) Submit order through normal channels, can be 24 months count down or purchase upfront
9) On order completion, detail delivery details to 3rd party provider.
10) Update order to service provisioning
11) Third party will update the status on delivery, causing billing start date if order over 24 months otherwise owned and no further billing than 1 off purchase.
Note: 24-month payment is negated month by month till it gets to term where zero is owed
